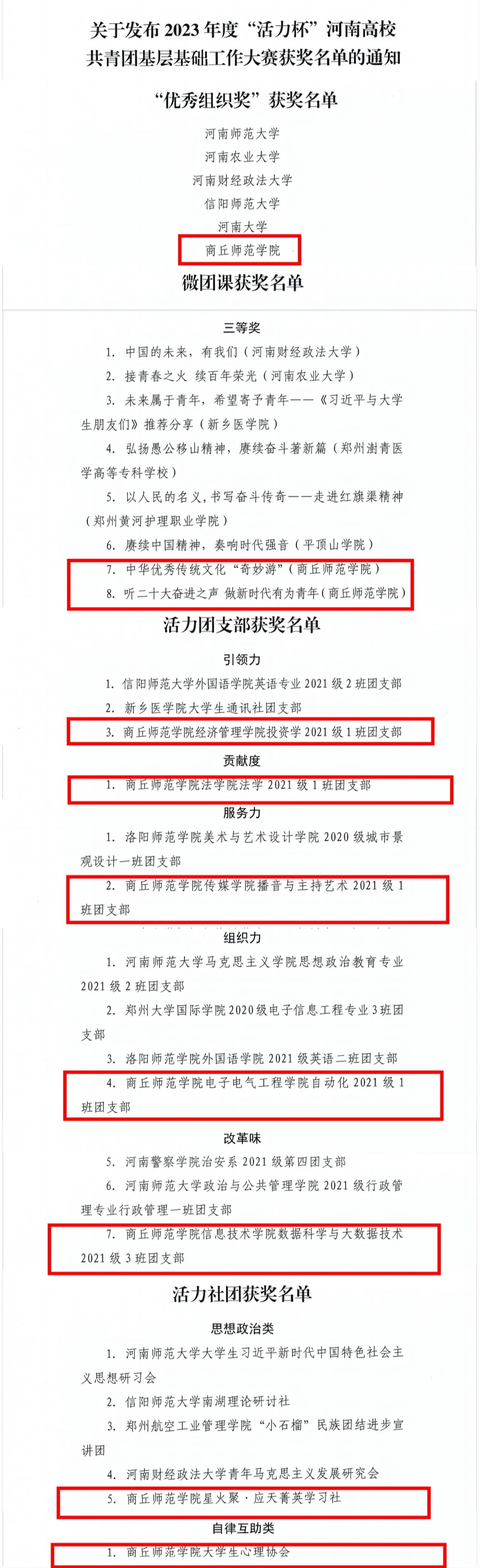
近日,2023年度“活力杯”河南省高校共青团基层基础工作大赛决赛在洛阳理工学院举行。经过初赛、复赛、决赛层层角逐,必赢官网荣获微团课三等奖2项、活力团支部5个、活力社团2个,必赢官网获评“优秀组织奖”。
大赛自9月底启动以来,必赢官网广泛动员、积极组织开展了校级申报评选,最终选送2个实践育人工作项目、2个微团课、6个团支部、7个社团共17个项目参加省级比赛,9个项目进入决赛,并全部获奖。据悉全省共有1500余个项目参赛,经过复赛两轮的严格评审,62个实践育人工作项目、63个微团课、129个团支部、109个社团入围决赛。此次大赛通过以赛促建的方式,充分展现了必赢官网共青团工作成果和团干部、团员青年的风采,进一步激发了基层共青团组织的生机和活力。
校团委将继续深化共青团改革,提升共青团组织的凝聚力和战斗力,激发基层团组织和团干部活力,为必赢官网高水平应用型大学建设贡献青春力量。

(供稿单位:校团委 审核:刘培培 编审:贾莉美 审签:王希文)